国家卫健委:17日新增本土“11+41”
月17日0—24时,全国新增本土确诊病例11例,新增本土无症状感染者41例。具体数据及情况如下:新增本土确诊病例11例地区分布:内蒙古5例,辽宁4例,北京1例,上海1例。特殊情况:含1例由无症状感染者转为确诊病例(在内蒙古)。
日起医保电子凭证全国开通,用户可通过微信激活实现“一码通行”;同日浙江首批援意医疗专家携物资启程。以下是当日其他重要资讯汇总:国内动态 疫情防控国家卫健委:截至16日,15省份及新疆生产建设兵团实现本土现有确诊和疑似病例“双清零”,5省份实现“三清零”。
月2日,高原地区11省卒中中心建设工作调度会顺利召开,会议围绕高原地区卒中中心建设进展、工作手册编写、数据梳理及后续计划展开讨论并形成多项共识。
确诊病例关联武汉,排查工作迅速展开1月11日,河北省卫健委通报新增82例本土确诊病例,其中第41例、57例与武汉有关联。第57例确诊病例曾到访武汉街边早餐店、金正茂商务大厦及三个市场,目前这些场所均已封控并进行环境消杀,市场从业人员正在接受核酸检测,密切接触人员通过调取视频等方式排查。
国家卫生健康委于12月24日召开新闻发布会,回应冬季呼吸道疾病防治焦点问题,主要内容包括:全国呼吸道疾病诊疗量波动下降 全国医疗机构门、急诊呼吸道疾病诊疗量总体呈波动下降趋势。12月22日,全国二级以上医疗机构门、急诊呼吸道疾病总诊疗量较上周同期下降2%,较高峰期下降30.02%。
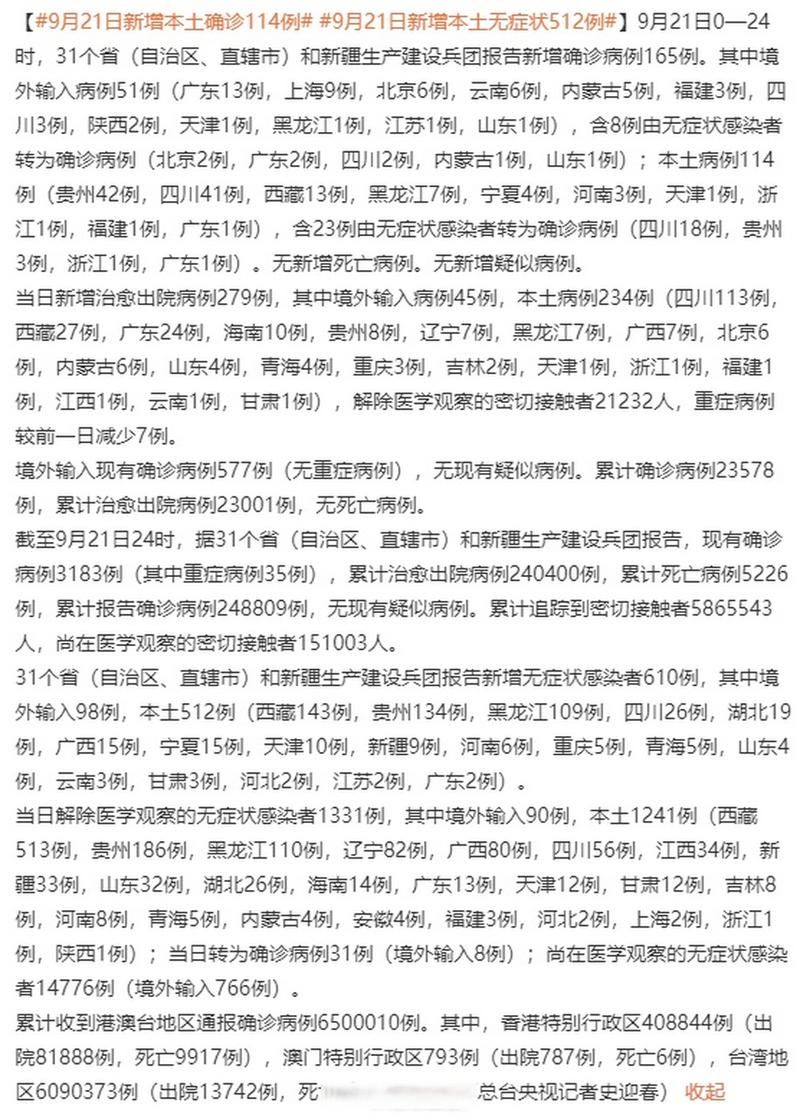
31省区市新增本土确诊43例分布在哪些地方
〖One〗月8日0—24时,31省区市新增本土确诊43例,分布在河北、黑龙江、四川、辽宁、甘肃、江西、河南、云南8个省份,具体如下:河北:共12例,其中辛集市11例,石家庄市1例。黑龙江:共8例,其中黑河市7例、哈尔滨市1例。四川:共7例,均在成都市。辽宁:共5例,均在大连市。甘肃:共4例,其中兰州市3例、天水市1例。江西:共3例,均在上饶市。
〖Two〗月18日0—24时,31个省区市新增的43例本土确诊病例全部集中在福建,其中厦门市39例、莆田市4例。 具体情况如下:疫情分布:新增本土确诊病例均出现在福建省,厦门市报告39例,莆田市报告4例,其他省份无新增本土病例。疫情溯源:此次福建疫情可能与境外输入病例引发的本土传播链有关。
〖Three〗月18日0—24时,31个省(自治区、直辖市)和新疆生产建设兵团报告新增本土确诊病例43例,均在福建,具体疫情情况如下:本土病例分布:福建省新增本土确诊病例43例,其中厦门市39例、莆田市4例。
11月7日31省区市新增本土确诊65例(涉11省市)
新增本土确诊病例分布辽宁省:新增20例本土确诊病例,均在大连市,其中2例由无症状感染者转为确诊病例。河南省:新增18例本土确诊病例,其中郑州市16例(含13例由无症状感染者转为确诊病例),周口市2例(含1例由无症状感染者转为确诊病例)。河北省:新增8例本土确诊病例,均在辛集市。黑龙江省:新增6例本土确诊病例,均在黑河市。
月7日国内新增确诊病例89例,其中本土65例。总体情况:11月7日0—24时,31个省(自治区、直辖市)和新疆生产建设兵团报告新增确诊病例89例。境外输入情况:境外输入病例24例,其中上海6例,云南6例,山西3例,广东3例,内蒙古1例,浙江1例,福建1例,山东1例,广西1例,四川1例。
兰州预计在11月中下旬左右实现疫情清零并全面解封,具体时间可能在11月15号前后,但需以官方通报为准。当前兰州疫情尚未完全结束,仍存在新增本土确诊病例和无症状感染者。
截止到2022年11月24日不能通车。经官方查询佳木斯最新疫情防控通知,新增确诊病例3例,新增无症状感染者25例,7日新增确诊病例累计65例。所以不允许通车。佳木斯,简称佳市,位于黑龙江省东北部,是黑龙江省省域副中心城市,原合江省省会,原黑龙江省生产建设兵团司令部所在地。
022年11月11日0至24时,兰州市新增确诊病例3例,新增无症状感染者339例;截至11月12日,现有中高风险区65个,并发布口罩佩戴规范要求。疫情感染情况新增确诊病例:2022年11月11日0至24时,兰州市新增本土确诊病例3例,均分布在城关区,且全部由无症状感染者转归为确诊病例。
5月25日31省区市新增本土104+356(附分布城市)
〖One〗月25日0—24时,31省区市新增本土确诊病例104例,新增本土无症状感染者356例,具体分布城市如下:本土确诊病例分布:上海:48例,其中31例由无症状感染者转为确诊病例。北京:36例,其中2例由无症状感染者转为确诊病例。天津:11例,其中2例由无症状感染者转为确诊病例。河南:9例,其中9例由无症状感染者转为确诊病例。
〖Two〗根据国家卫健委5月5日0—24时通报数据,国内疫情情况如下:新增本土确诊病例:31个省(自治区、直辖市)和新疆生产建设兵团报告新增本土确诊病例356例。与前期相比,确诊病例数量呈现下降趋势,但部分地区疫情仍存在波动。新增本土无症状感染者:同期新增本土无症状感染者4272例。
〖Three〗月18日0—24时,31个省区市新增的43例本土确诊病例全部集中在福建,其中厦门市39例、莆田市4例。 具体情况如下:疫情分布:新增本土确诊病例均出现在福建省,厦门市报告39例,莆田市报告4例,其他省份无新增本土病例。疫情溯源:此次福建疫情可能与境外输入病例引发的本土传播链有关。
〖Four〗月17日0 - 24时,云南新增本土感染5例确诊病例和25例无症状感染者,涉及瑞丽市、陇川县、河口县等地。具体情况如下:本土确诊病例(5例)瑞丽市在集中隔离点发现4例。本土无症状感染者转为确诊病例1例。本土无症状感染者(25例)瑞丽市:在集中隔离点发现14例、封控区核酸筛查中发现1例。
〖Five〗月3日0—24时,31个省(自治区、直辖市)和新疆生产建设兵团报告新增确诊病例104例,其中本土病例87例;浙江桐乡乌镇景区停止游客进入;钟南山、张文宏于11月3日发声,均提到加强针接种。


