最新 江苏扬州仪征解封区无症状感染者详情:扬州仪征何时解禁 封控区怎样解封出去? 若人在省外:可以拨打健康码客服热线,并提供行程卡和核酸阴性等材料申请转“绿码”。封控区在同时满足以下条件时才可解除封控: 近14天区域内无新增病例或无症状感染者。 区域内最后一名密切接触者自末次... admin2026-04-264 阅读0 评论
最新【全球昨日新增29例重症,全球昨日新增确诊病例】 泰国新增1例医务人员感染,56岁中国游客治愈出院 〖One〗截至2020年2月15日8:00,泰国新增1例医务人员感染新冠病毒,累计确诊34例;同时1名56岁中国女游客治愈出院,累计康复14例。新增医务人员感染情况泰... admin2026-04-264 阅读0 评论
最新31个省份新增无症状感染者20例/31省市新增无症状感染者 2022年10月27日河北省新增确诊1例+无症状20例 022年10月27日河北省新型冠状病毒肺炎疫情情况2022年10月27日0—24时,河北省新增新型冠状病毒肺炎确诊病例1例;新增无症状感染者20例,其中保定市4... admin2026-04-264 阅读0 评论
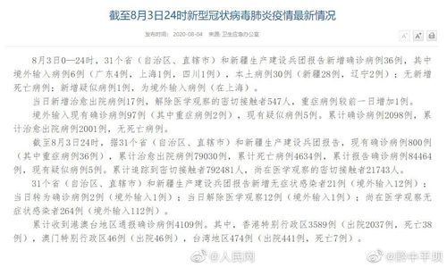
最新 31个省份3月3日最新疫情数据:31省疫情况 广东疫情最新状况 〖One〗广东省整体疫情数据累计确诊:1352例累计出院:1260例累计死亡:8例(新增1例为韶关市64岁男性,因肾功能衰竭合并多器官功能衰竭死亡)密切接触者:404人正在接受医学观察在院病例:84... admin2026-04-263 阅读0 评论
最新【警方通报曹妃甸区疫情最新情况_曹妃甸疫情防控最新通告】 3月31日0时起唐山曹妃甸全区解除区域封控 根据专家分析研判,结合我区自3月24日以来一直保持“零感染、零输入”的平稳态势,经唐山市新冠肺炎疫情防控工作总指挥部批准,2022年3月31日0时起,全区解除区域封控,调整... admin2026-04-263 阅读0 评论
最新【全球新增4例死亡病例涉21省_全球新增死亡人数】 全球疫情确诊超360万,意大利开始逐步解封 〖One〗截至北京时间5月6日7时32分,全球累计确诊新冠肺炎病例3659271例,意大利自5月4日起逐步解除全国“封城”状态,进入复工复产与防疫并行的阶段。 以下为全球主... admin2026-04-263 阅读0 评论
最新江苏省苏州市太仓市无症状感染者已蔓延6地/苏州太仓确诊病例 苏州市疫情防控2022年第229号通告 吴江区七都镇报告病例较多,涉及多个村庄及社区。常熟市、昆山市、姑苏区为无症状感染者主要集中区域。外省来(返)苏州人员占3例,均通过隔离或“落地检”发现。防控措施与提醒 病例处置... admin2026-04-264 阅读0 评论
最新白塔区现有本土确诊28例/白塔区是什么地方 鞍山到海城的客车3+月22+日还通吗? 鞍山到海城的客车3+月22+日还通吗? 我来答 1个回答 #热议# 已婚女性就应该承担家里大部分家务吗?匿名用户 2022-03-23 展开全部 辽宁昨日新增2例本土无症状感染... admin2026-04-263 阅读0 评论
最新【利津县最新轨迹公布:寻找同轨迹人员_利津县紧急通知】 关于黄河的相关资料 〖One〗黄河是中国第二长河,世界第五长河,也是世界上含沙量最多的河流。以下是关于黄河的详细资料:基本概况:长度:全长达5464千米。流域面积:达到752443平方公里。源头:源自巴颜喀拉山北麓的... admin2026-04-263 阅读0 评论
最新 辰溪县近4天新增破27:辰溪疫情最新数据消息 建昌县怎么样 〖One〗葫芦岛建昌县位于中国辽宁省西南部,隶属于葫芦岛市。这里地理位置优越,自然风光秀丽,经济发展活跃,是一个具有发展潜力的地区。以下是对建昌县的详细介绍: 地理位置与自然环境:建昌县地处辽西丘陵地带... admin2026-04-263 阅读0 评论